Inquiry
0
ABOUT
Company
Company Vision
Quality Policy and Commitment
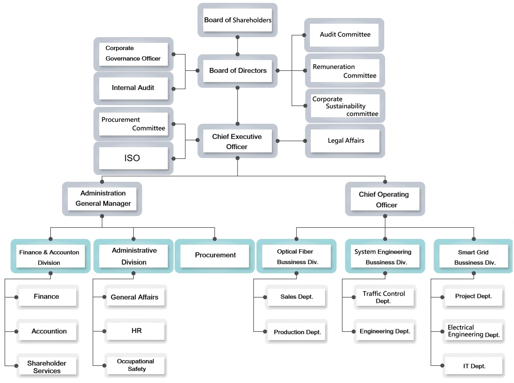
Company Organization
History
Management Team
CSR Policy
Personal Data Protection Policy
PRODUCTS
Optical Fiber Cables
Online Marketing
Online Video Platform
Shopping Website Design
Soluions List
Projects & Services
Subway Communications
Highway Communications
Telecom and others
NEWS
Important Notice
Company
Exhibition
ESG
Corporate Governance
Social Responsibility & Charity
Environmental Protection
Supply Chain
Sustainability Report
Stakeholders
Investor Relations
Financial information
Stock information
Investor information
Corporate Governance
Private Placements of Securities
Investor Conference
CONTACT
Get In Touch
Location
Search
Search
LANGUAGE
ENGLISH
繁體中文
About Us
Home
About
Company Organization
Company Organization
Email
TOP